紧急通报!关乎每一个人的餐桌安全,务必留意!

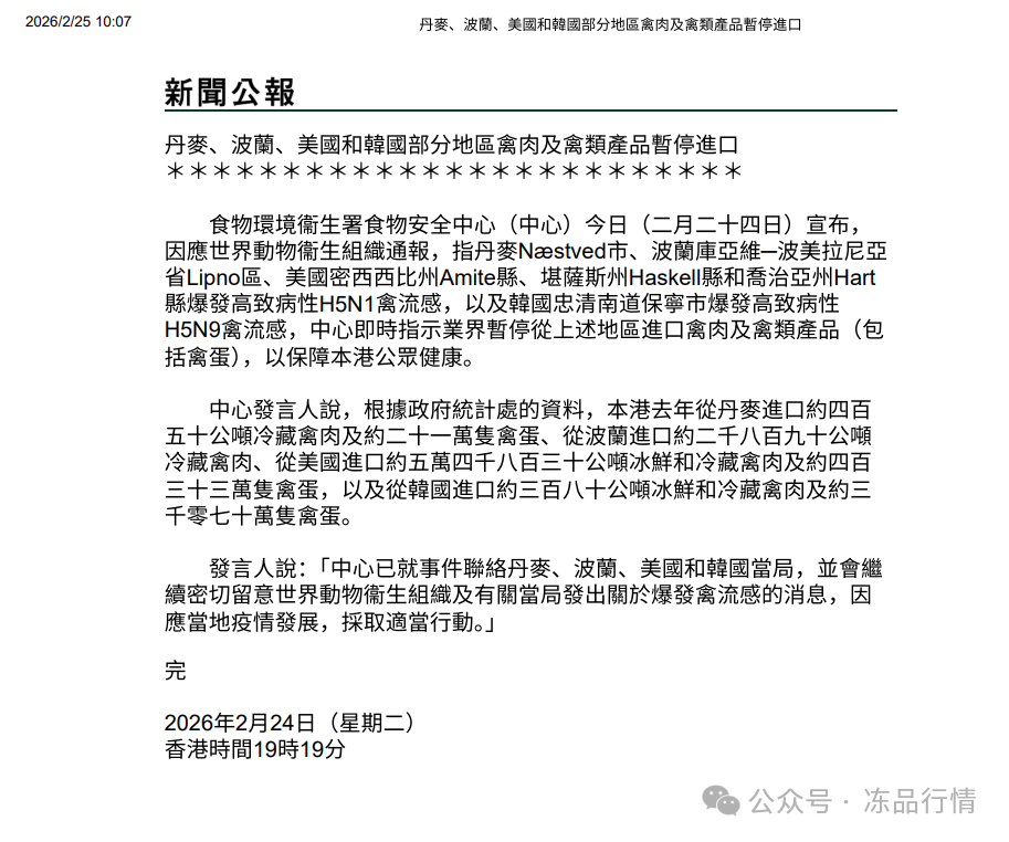
2月24日晚,香港食物环境卫生署食物安全中心(下称“香港食安中心”)连夜发布通告,宣布即时暂停丹麦、波兰、美国、韩国4个国家部分疫区的禽肉及禽蛋进口,直指H5N1、H5N9两种高致病性禽流感的输入风险,用最果断的措施守住公众健康防线。
此次禁令并非临时起意,而是香港食安中心根据世界动物卫生组织的疫情通报,结合本地防控需求作出的紧急部署——高致病性禽流感对禽类具有毁灭性打击,对人类健康也存在潜在高风险,及时切断输入通道,是防范疫情扩散的关键一步。

重点划好!4国涉疫区域+毒株,一文看清
此次暂停进口并非覆盖4国全境,而是精准锁定疫情暴发的特定疫区,不同疫区涉及的禽流感毒株有所不同,具体明细如下,建议收藏备查:
丹麦:涉疫区域为Næstved市(奈斯特韦兹市),关联毒株为H5N1高致病性禽流感;
波兰:涉疫区域为库亚维─波美拉尼亚省Lipno区(利普诺区),关联毒株为H5N1高致病性禽流感;
美国:涉疫区域涵盖3个县,分别是密西西比州Amite县、堪萨斯州Haskell县、乔治亚州Hart县,均关联H5N1高致病性禽流感;
韩国:涉疫区域为忠清南道保宁市,关联毒株为H5N9高致病性禽流感。
暂停进口的品类也明确界定:包括冰鲜、冷藏禽肉,以及禽蛋及各类相关禽类产品,确保从源头阻断疫情传播路径。

关键提醒:内地同步管控,无需过度恐慌
很多人关心,香港暂停进口后,内地是否会同步跟进?答案是:早已同步严管,防线无缝衔接!
内地海关总署已针对上述4国同一疫区,同步暂停相关禽肉及禽蛋进口,管控标准与香港完全一致,形成“两地联防联控”的闭环。需要明确的是,非疫区的合规禽肉、禽蛋仍可正常准入,并非全面禁止4国相关产品进口。
从进口数据来看(参考2025年统计),此次涉疫疫区的产品在两地市场占比有限:香港去年从丹麦进口约450吨冷藏禽肉、21万只禽蛋,从波兰进口约2890吨冷藏禽肉,从美国进口约5.48万吨冰鲜/冷藏禽肉、433万只禽蛋,从韩国进口约380吨冰鲜/冷藏禽肉、3070万只禽蛋——目前两地市场禽肉、禽蛋供应充足、价格平稳,大家无需盲目囤货。
科普必看:H5N1、H5N9,到底有多危险?
可能有小伙伴对这两种禽流感毒株不太了解,这里用通俗的语言科普一下,重点记好“风险点”和“防护法”:
高致病性禽流感与普通流感有本质区别,它对禽类的致死率极高,一旦暴发,往往需要大规模扑杀禽只,对养殖业造成巨大损失;对人类而言,虽然感染病例相对零星,但后果严重——世界卫生组织数据显示,H5N1毒株的人类感染病死率约52%,远超普通流感(病死率低于0.1%),感染后易快速发展为重症肺炎、急性呼吸窘迫综合征,甚至多器官衰竭。
不过大家也无需过度恐慌:目前尚无证据表明H5N1、H5N9毒株具备持续人际传播的能力,人类感染的主要途径是直接或间接接触病禽、死禽及受污染的环境。更关键的是,经过彻底煮熟的禽肉和禽蛋,不会传播禽流感病毒,日常只要做好“煮熟煮透”,就能有效规避风险。
后续安排:动态调整,持续筑牢防线
香港食安中心表示,已第一时间联系丹麦、波兰、美国、韩国相关当局,同步疫情防控诉求,后续将持续密切跟踪世界动物卫生组织及各国的疫情通报,根据疫区疫情发展情况,动态调整进口管控措施——一旦疫区疫情得到有效控制,将适时解除相关进口限制,兼顾防控安全与市场供应。
事实上,香港多年来一直有着完善的禽流感防控体系,从减少家禽零售点、实施强制疫苗注射,到推行“街市活鸡日日清”、禁止散养家禽等,多举措筑牢本地防控防线,自1997年以来再未出现本地人感染H5N1病毒的个案,此次紧急暂停进口,更是对“安全第一”原则的坚守。

-
[02-25]
-
[02-25]
-
[02-24]
-
[02-12]
-
[02-09]
-
[02-09]
-
[02-03]
-
[02-02]
-
[02-02]
-
[01-28]







