要点速览版
● 稳产能:推进玉米大面积单产提升,巩固粮食安全,产量预计稳定高位。
● 优政策:稳定玉米大豆生产者补贴,农业保险转向强化保障、提高理赔效率。
● 强链条:支持发展青贮玉米等饲草料,促进草原畜牧业转型升级,推动“粮—饲—牧”融合。
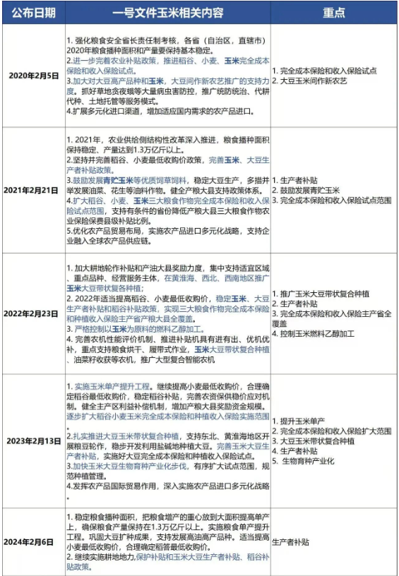
一、回顾历年一号文件中玉米相关内容

二、2026年中央一号文件中玉米方面解读 2026年中央一号文件继续将保障国家粮食安全置于突出位置,明确提出“粮食产量稳定在1.4万亿斤左右”的年度目标。在稳定发展粮油生产的总体框架下,文件延续并深化了“新一轮千亿斤粮食产能提升行动”,政策表述从2025年的“加力落实任务”进一步强化为“加力实施行动”,重心转向推动包括玉米在内的粮油作物大面积单产提升。回顾近年数据,我国玉米单产已呈稳步增长态势,2025年总产量更创下历史新高。在此政策强力驱动下,预计2026年玉米产量有望稳定在高位,为粮食安全根基提供坚实支撑。
在支持政策方面,文件明确要稳定玉米大豆生产者补贴,给种植主体吃下“定心丸”,保障其基本收益预期。在农业保险领域,政策导向发生细微而重要的转变:从扩大投保面积转为强调强化保险保障,提高保险理赔效率。这旨在让保险更精准、更高效地发挥风险“稳定器”和灾后“减震器”的作用,增强农业生产的韧性和农民的抗风险能力。
本年度一号文件在玉米相关部分的最大变动,是明确提出“支持发展青贮玉米、苜蓿等饲草料生产,促进草原畜牧业转型升级”。通过比照历年一号文件政策信息,可以发现这是时隔5年后,再度提到青贮玉米: 2021年原文是“鼓励发展青贮玉米等优质饲草饲料“。
青贮玉米被定位为“优质饲草饲料”,其发展被置于 “提升粮食和重要农产品供给保障能力” 的章节之下。这时的政策导向更侧重于保障饲料原料供给,是粮食安全大框架下对饲料来源的补充和优化,可以视为产业结合的初步探索。
2026年原文是” 坚持农林牧渔并举,推动构建多元化食物供给体系。强化生猪产能综合调控,巩固肉牛、奶牛产业纾困成果,促进供求平衡、健康发展。多措并举促进乳制品消费。支持发展青贮玉米、苜蓿等饲草料生产,促进草原畜牧业转型升级”。青贮玉米与苜蓿并提,其发展目标明确指向 “促进草原畜牧业转型升级” ,并被归入 “促进‘菜篮子’产业提质增效” 的章节。
这意味着:
明确产业现状与起点
文件首先指出要“巩固肉牛、奶牛产业纾困成果,促进供求平衡、健康发展”。这直言不讳地指出了当前畜牧业的现实挑战——过去一段时间产业可能经历了价格波动、成本压力等困难,其根基仍需巩固。同时,“多措并举促进乳制品消费”则指明了产业链的最终市场目标,即通过扩大需求来拉动整个产业健康发展。
提供核心解决方案与抓手
在指明产业现状和目标后,政策自然落到了如何实现“转型升级”与“降本提质”上。优质的青贮玉米能够显著降低奶牛、肉牛的饲养成本,提升牛奶和牛肉的品质与产量,是连接“巩固纾困成果”(降本增效)与“促进乳制品消费”(提质扩需)的核心桥梁。发展优质饲草料,特别是青贮玉米和苜蓿,是解决这一难题的关键技术路径和物质基础。
完成政策定位的升级闭环
与2021年将青贮玉米列为“优质饲草饲料”的单一鼓励不同,2026年的政策将其置于“促进‘菜篮子’产业提质增效”的系统框架中。此举延伸并深化了玉米与畜牧业的传统链接。过去,玉米产业链主要通过饲料加工与生猪、禽类养殖紧密关联。而发展青贮玉米,则是要将这条产业链更直接、更深入地嫁接到草食畜牧业(肉牛、奶牛)上。
最后,再介绍一下青贮玉米:
青贮玉米是指,以整株玉米为原料,在乳熟末期至蜡熟期一次性收割,将茎、叶和籽粒一起切碎、压实并在密封的厌氧条件下进行乳酸发酵制成的饲料产品。
核心特性:高能量+优纤维
在乳熟末期至蜡熟期,整株玉米的营养构成达到理想平衡:籽粒饱满,积累了高浓度的淀粉;茎秆与叶片则保留了丰富的可消化纤维与糖分。通过切碎与密封发酵,这一原料优势被转化为饲喂优势。最终产品同时具备了“高能量+优纤维”两类饲料的长处:其能量密度接近谷物类精饲料,能高效满足牲畜生长与产奶的能量需求;同时,它又保留了优质粗饲料的物理结构,所含纤维能有效维持反刍动物瘤胃的健康与正常功能。
产业逻辑:从“粮食产出”到“饲料前置转化” 青贮玉米不进入粮食流通与收储体系,其生产完全服务于下游养殖需求。从产业角度看,它实质上是将一部分潜在的籽粒玉米,在田间生长阶段就提前定向转化为饲料。这并非减少玉米总种植面积,而是改变了玉米产出的最终用途结构。
宏观影响:对籽粒玉米市场的“隐性调节”
发展青贮玉米的关键影响在于:它使一部分在统计上归属于“玉米产量”的产出,在变成籽粒商品粮之前就被就地转化。其结果是,在总播种面积和统计产量不变的表象下,实际进入流通市场的籽粒玉米供给被隐形压缩。
三、总结
总结而言,2026年一号文件关于玉米的部署呈现出 “稳产能、优政策、强链条” 的清晰脉络:
稳产能:通过稳定面积、提升单产来巩固粮食安全基石。
优政策:通过稳定补贴预期、强化保险实效(从“扩面”转向“提质、增效”),推动农业支持政策向精准高效保障转变,提升生产主体抵御市场风险的能力。强链条:通过将青贮玉米发展明确嵌入草食畜牧业升级与消费促进的系统工程,政策推动玉米产业从传统的“籽粒供给”角色,向 “粮—饲—牧”一体化融合的关键纽带拓展。这为种植主体、养殖企业及产业链相关方指明了明确的协同发展方向和巨大的产业价值提升空间。
饲料行业信息网声明:频道所刊登文章、数据等内容纯属作者个人观点,仅供投资者参考,并不构成投资建议。投资者据此操作,风险自担。
饲料行业信息网原创文章,转载请注明出处。我们转载的文章,如果涉嫌侵犯您的著作权,或者转载出处出现错误,请及时联系文章编辑进行修正,谢谢您的支持和理解!

-
[02-05]
-
[02-05]
-
[02-05]
-
[02-05]
-
[02-03]
-
[02-03]
-
[02-03]
-
[02-03]
-
[02-02]
-
[02-02]


