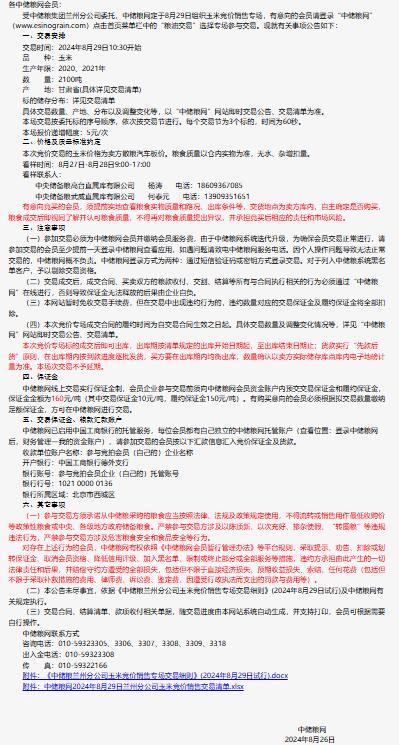
2024年8月29日中储粮兰州分公司玉米竞价销售专场公告
/yumi/ 2024年8月27日 中储粮网
广告
饲料行业信息网声明:频道所刊登文章、数据等内容纯属作者个人观点,仅供投资者参考,并不构成投资建议。投资者据此操作,风险自担。
饲料行业信息网原创文章,转载请注明出处。我们转载的文章,如果涉嫌侵犯您的著作权,或者转载出处出现错误,请及时联系文章编辑进行修正,谢谢您的支持和理解!
(作者:佚名)
文章来源:中储粮网广告

与玉米,储备玉米相关的文章:
-
[10-31]
-
[10-31]
-
[10-31]
-
[10-31]
-
[10-30]
-
[10-30]
-
[10-30]
-
[10-30]
-
[10-30]
-
[10-30]
广告



