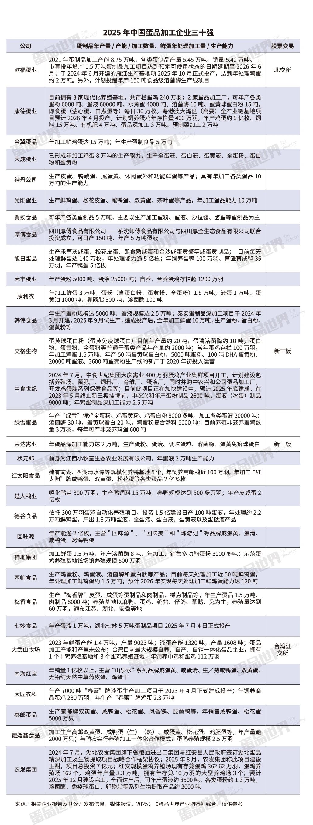
2025年中国蛋品加工企业三十强出炉
发布于:2025年12月1日 来源:蛋品世界
广告
与蛋品,加工相关的文章:
-
[12-01]
-
[12-01]
-
[12-01]
-
[12-01]
-
[11-28]
-
[11-28]
-
[11-28]
-
[11-28]
-
[11-28]
-
[11-27]
来顶一下
饲料行业信息网原创文章,转载请注明出处。我们转载的文章,如果涉嫌侵犯您的著作权,或者转载出处出现错误,请及时联系文章编辑进行修正,谢谢您的支持和理解!









