受吉林生物能源(榆树)有限公司委托,江苏粮油商品交易市场暨玉米分中心定于2026年1月23日 13:50 在“玉米分中心竞价采购交易专场”举办本次玉米竞价采购交易活动。具体事宜公告如下:
一、标的基本情况

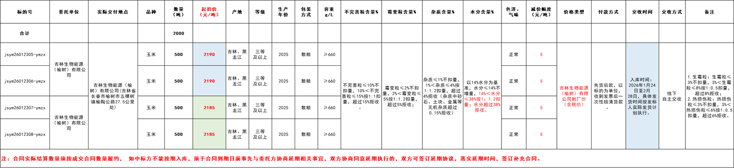
品种:2025年产玉米
数量:2000 吨,分4个标段。(详见交易清单)
1.应价起点数量为每个标的的全部数量。
2.本次交易详细清单见附件。具体交易品种和数量等信息如有变化,以即时及补充公告及交易清单为准。
3.质量及相关要求:详见交易清单。交货时,由采购方现场进行验收,入库粮食质量验收结果、数量确认结果、过磅校检及质检相关规定详见线下合同(附件四)。
4.交收地点:吉林生物能源(榆树)有限公司。
5.备注:成交后,竞价采购合同签批时间按照吉林生物能源(榆树)有限公司流程执行。货款支付及入库要求等按照具体签订合同条款执行。
二、交易资格
参加竞价采购交易资格。凡国内具有粮油经营资格且认同《江苏省地方政府储备粮交易规则(试行)》所有内容的会员单位,均可参加本次竞价交易活动。报名单位或自然人自愿接受信用审查。具备国家粮食交易平台会员的主体可直接参与交易,非平台会员需提前联系注册。
三、交易方式
1.交易方式:本次交易采用网上远程交易模式。交易市场将通过国家粮食交易中心新版地方竞价交易平台组织交易。会员可通过点击“交易”后选择“江苏”,进入“玉米分中心竞价采购交易专场”参与竞价。
2.本次竞价采购交易起拍价:详见交易清单,竞价幅度为人民币5元/吨。交易价格类型为吉林生物能源(榆树)有限公司送到价。
四、保证金及交易手续费
1.所有参加竞价采购的单位应预交保证金:交易保证金10元/吨,履约保证金100元/吨,合计共110元/吨。有关可能产生的浮动保证金的相关条件,详见线下合同(附件四)。
收款单位:江苏粮油商品交易市场
开户行:中国农业发展银行南京市分行
账号:20332999900100000090711
2.交易手续费:按成交数量2元/吨向中标方收取。
五、交割及结算
1.合同签订:自成交之日起3个工作日内买卖双方在交易系统内签订电子购销合同或以邮寄、扫描等方式签订。竞价成交之后,中标方须联系委托方线下签订采购合同。
2.交收方式:自主交收,供货方凭盖章合同和身份证明提前联系委托方到库点交货,供货方具体交货时间详见交易清单。
3.结算方式:先货后款;以标的为单位,收到发票后一次性结清货款。
4.保证金清退:交易双方保证金在完成供货,买卖双方验收确认完毕,并将盖章确认单扫描件发至江苏市场后一次性退还。
5.交易交割其他事项,详见线下合同(附件四)。
六、其他事项
《江苏省地方政府储备粮交易规则(试行)》、《交易清单》等交易文书为本公告的组成部分,竞价人交易前应一并查看,一旦报名视作认同相关内容并须切实履行。有关委托方、中标方可能产生的违约事项、违约罚则及合同生效送达等相关规定详见线下合同(附件四)。
七、联系方式
吉林生物能源(榆树)有限公司:
周晓娟 13596134432
南京国家粮食交易中心玉米分中心:
杨诏翔 16663660808?
母 竟 18640740777
江苏粮油商品交易市场:
张 明 18118996697
李佩璇 18900668971
会员端技术维护: 徐杰 18963609170
会员报名:025-58800160
资金财务:025-58800241
具体交易业务问题请加入江苏市场会员交流QQ群咨询,群号164523699。
2026年1月22日
饲料行业信息网声明:频道所刊登文章、数据等内容纯属作者个人观点,仅供投资者参考,并不构成投资建议。投资者据此操作,风险自担。
饲料行业信息网原创文章,转载请注明出处。我们转载的文章,如果涉嫌侵犯您的著作权,或者转载出处出现错误,请及时联系文章编辑进行修正,谢谢您的支持和理解!

-
[01-23]
-
[01-23]
-
[01-23]
-
[01-23]
-
[01-23]
-
[01-23]
-
[01-22]
-
[01-22]
-
[01-22]
-
[01-22]



